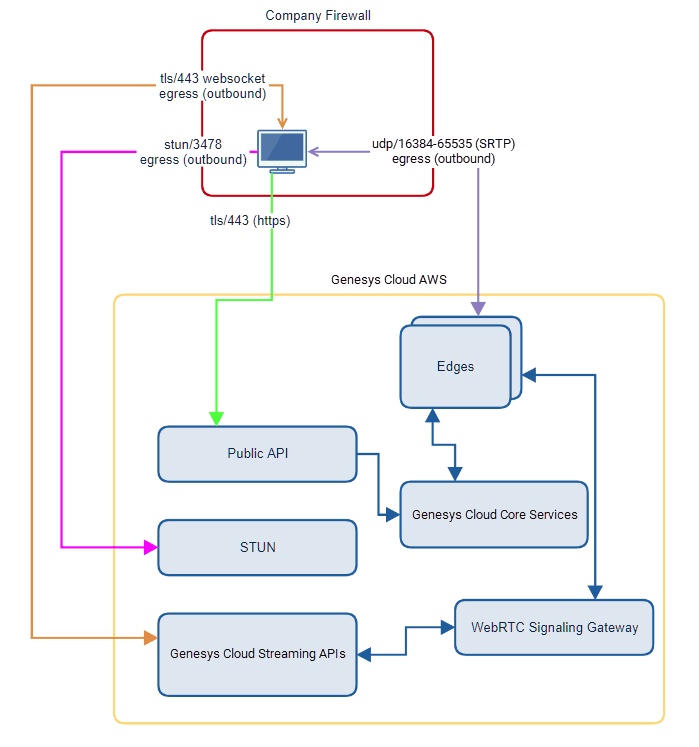
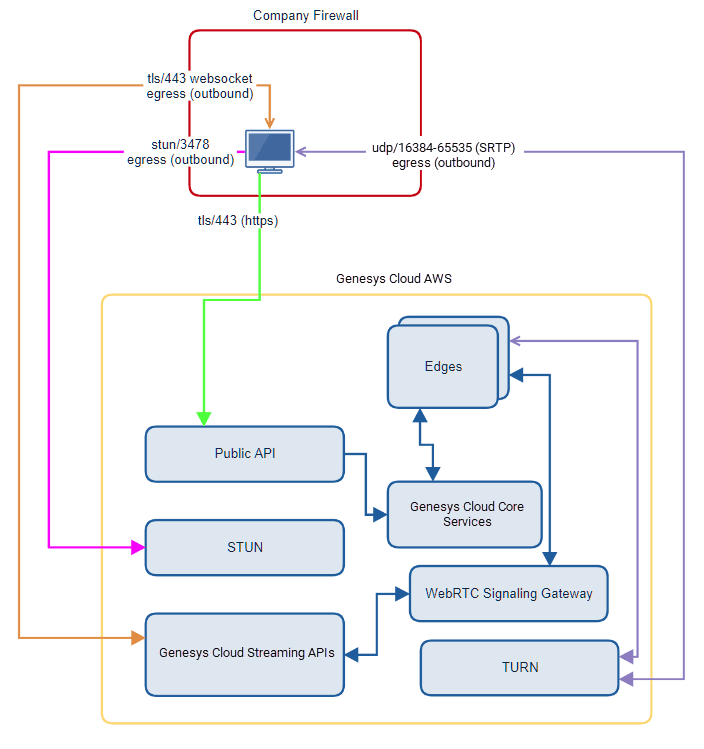
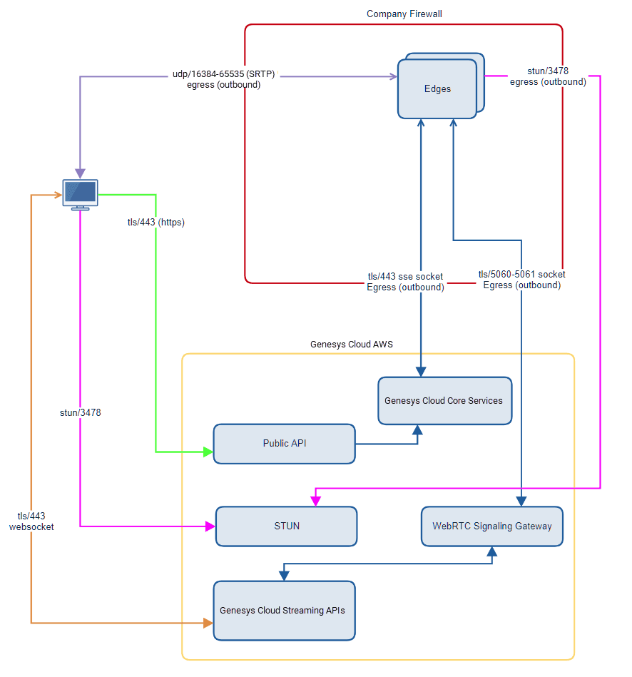
Ports and services for WebRTC
Genesys Cloud WebRTC has specific ports and services configurations to consider before you configure a firewall in various network scenarios. The diagrams presented here show how to configure the ports and services for various scenarios.
As you view the diagrams to determine which one best illustrates your particular WebRTC set up, keep the following questions in mind:
- Are you using BYOC Cloud/Genesys Cloud Voice Edges or BYOC Premises/ Edges?
- Are your agents:
- Inside the same network/firewall as the Edges?
- Outside or in a separate network/firewall from the Edges?
- In both (some inside and some outside)?
- Is the firewall configured as Endpoint Dependent (Symmetric) or Endpoint Independent (Asymmetric)?
Genesys Cloud Voice – Asymmetric/Symmetric NAT
BYOC Cloud – Asymmetric/Symmetric NAT
BYOC Premises – Asymmetric NAT
BYOC Premises – Symmetric NAT
For more information, see About ports and services for your firewall.
[NEXT] Was this article helpful?
Get user feedback about articles.








