Skip to main content

Create an email flow for open and closed schedules

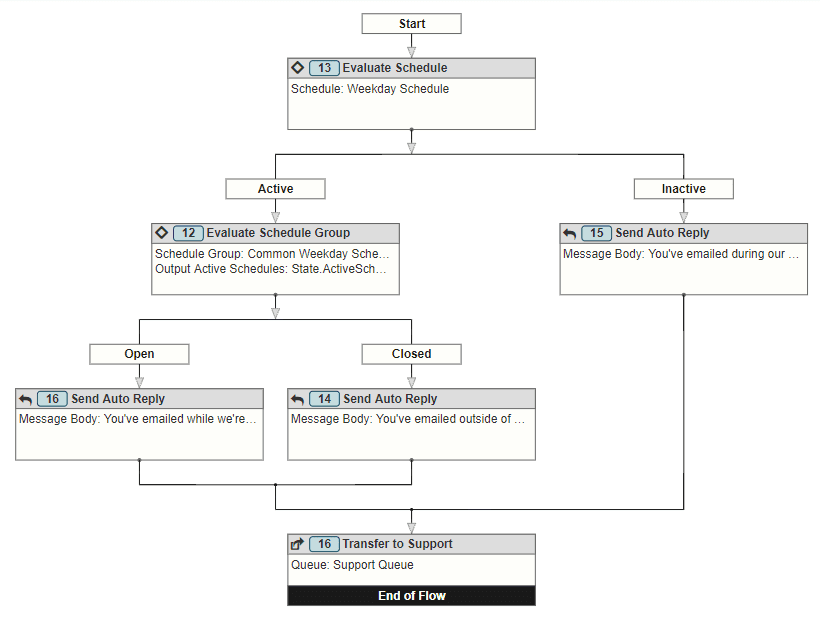
The following procedures describe how to create a task in an inbound email flow that takes action based on the organization’s current open and closed schedules.

Set up the Evaluate Schedule action

  1. From the Toolbox, expand the Logical category.
  2. Drag an Evaluate Schedule action to the appropriate location in the editor.
  3. (Optional) In the Name field, rename the schedule evaluation action. By default, this name is Evaluate Schedule.
  4. Under Schedule, select the schedule you want to evaluate.
  5. (Optional) Under Time Zone, change the default time zone.
  6. To use the current evaluation DateTime (UTC), leave the Current default setting. 
  7. To use a different evaluation DateTime (UTC):
    1. Click Specific.
    2. Enter the evaluation expression.
  8. Next, configure the active and inactive paths.

Configure the email flow’s active path

Here, specify the action to take when the flow occurs during the schedule’s active hours.

  1. From the Toolbox, expand the Logical category.
  2. Drag an Evaluate Schedule Group action below the Evaluate Schedule action’s Active path.
  3. (Optional) In the Name field, rename the schedule evaluation group action. By default, this name is Evaluate Schedule Group.
  4. Under Schedule Group, select the schedule you want to evaluate.
  5. To use the current evaluation DateTime (UTC), leave the Current default setting. 
  6. To use a different evaluation DateTime (UTC):
    1. Click Specific.
    2. Enter the evaluation expression.
  7. Define open and closed paths:
    1. Under Open, drag and configure an appropriate action to take if the flow occurs during an open schedule. For example, a Send Auto Reply action that lets users know they reached you during open hours. Or, you could add a Transfer to ACD action that routes the email to a designated queue.
    2. Under Closed, drag and configure an appropriate action to take if the flow occurs during a closed schedule. For example, a Send Auto Reply action that lets users know they reached you outside of normal business hours, and that they may expect a delayed reply.

Configure the email flow’s inactive path

Here, specify the action to take when the flow occurs during the schedule’s inactive hours.

  • From the Toolbox, drag an appropriate action below the Evaluate Schedule action’s Inactive path. For example, a Send Auto Reply action that lets customers know they emailed during non-business hours and should expect a delayed reply.

For more information, see the following articles: